长春大学本科主要教学环节质量标准
(修订)
长大校发〔2025〕36 号
(2017 年 5 月 25 日校长办公会议讨论通过 ,2025 年 5 月 14 日校长办公会议修订通过)
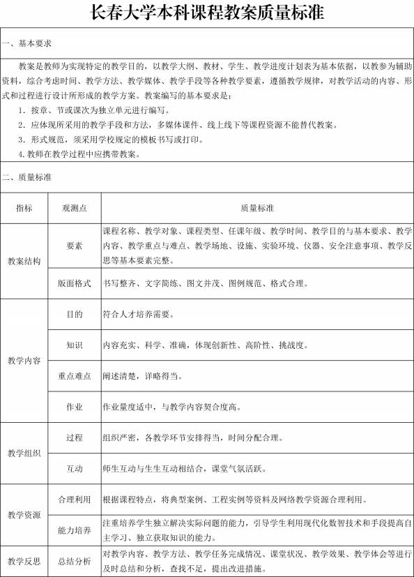
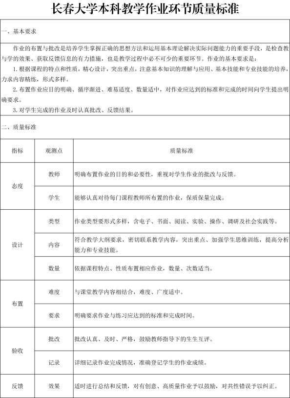
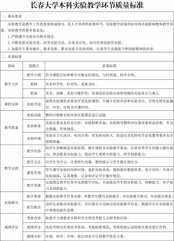
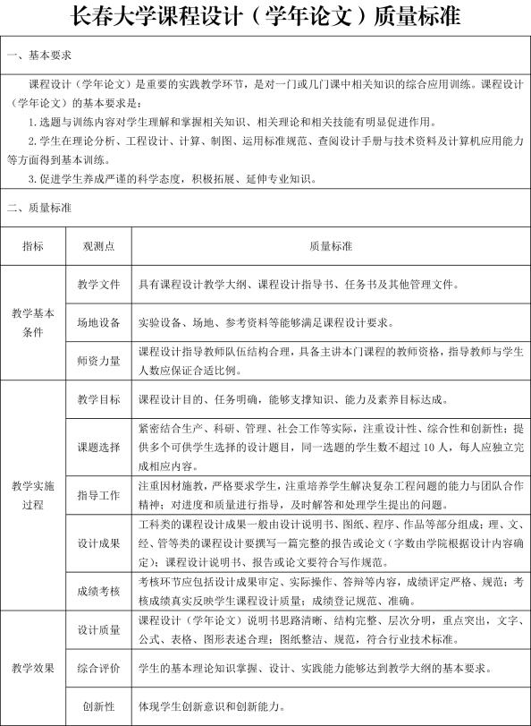
为进一步加强教学管理 ,规范教学行为 ,完善教学质量保障体系 ,促进教学质量提升 ,依据《深化新时代教育评价改革总体方案》《 普通高等学校本科专业类教学质量国家标准》《普通高等学校本科教育教学审核评估实施方案(2021 -2025 年)》与专业认证相关要求 ,结合学校实际 ,制定本标准 。本标准涵盖备课、教案、课堂教学、辅导答疑、作业、考核、实验教学、课程设计(学年论文) 、毕业论文( 设计) 和实习实训等主要教学环节 。相关教学人员要依据本标准开展相应教学活动 ,教学管理部门也要依据本标准开展教学指导、检查和评价工作。
本标准自公布之日起施行 。原《长春大学本科主要教学环节质量标准》 (长大校发〔2017〕97 号)同时废止。
2025 年5 月14日









